联合会概况
会员福利 | 该项培训免费!
发布时间:2024-11-07 16:34:54
  |  
阅读量:

无锡市数字产业联合会
 2024年11月07日 15:25 

江苏省2024年助力产业强链(软件开发)龙头企业高管知识产权培训班【免费】

为深入学习宣传贯彻党的二十届三中全会精神,认真落实知识产权强国建设纲要和“十四五”规划,加快提升全省软件开发企业的知识产权管理水平,推进新型工业化产业与知识产权的深度融合,江苏省知识产权局拟于11月11日-12日启动“江苏省2024 年助力产业强链(软件开发)龙头企业高管知识产权培训班”,活动具体如下:

01

组织单位

主办单位:江苏省知识产权局、南京师范大学

支持单位:南京市市场监督管理局(知识产权局)、各区市场监管局(知识产权局)、江苏省区块链发展协会

承办单位:江苏省知识产权保护与发展研究院、南京师范大学法学院、江苏可信数据要素专业委员会、数据要素(江苏)公共培训中心

02

培训时间


2024年11月11日-12日,9:00-17:30

03

培训地点


南京师范大随园校区南山专家楼三楼报告厅


04

培训内容及授课方式

本次培训课程面向软件龙头企业定制,线上6课时+线下授课二天,详见附件。

05

培训对象及培训名额

江苏省内软件龙头企业人员,培训名额限50人,主要面向南京本地企业,面向外地名额将由主办单位定向分配,先报先得,额满为止。

06

培训费用

本次培训不收取任何费用,会务免费提供用餐。外地学员在宁食宿由培训会务组统一安排,交通费用自理。

07

培训报到及地点

外地学员需住宿者,报到时间为11月10日下午16:30-18:00;本地学员及外地11月10日晚不住宿学员,可在11月11日上午8:00-8:50报到。

报到地点:南京师范大学随园校区南山专家楼一楼大厅。

08

报名方式

扫描下面二维码报名培训,因培训名额有限,欲报从速。报名成功者以收到会务组工作人员电话为准。

图片

报名截止时间:11月8日17

咨询电话:秘书处 陈秘书 18921348522

09

结业证书

学员需按要求完成线上+线下培训课程学习,考勤及培训考核合格者,将获得由南京师范大学颁发的“江苏省 2024 年助力产业强链(软件开发)企业知识产权高管培训班”结业证书。


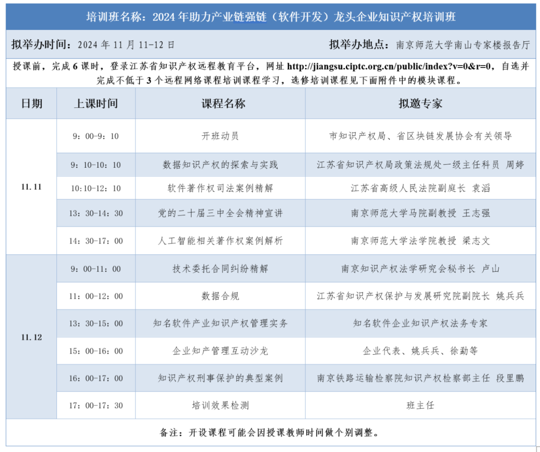
附件一:培训课程

图片

附件二:远程网络培训课程要求及登录方式

一、培训时间

2024年11月11日前完成6课时,自选并完成不低于3个远程网络课程培训课程学习,培训课程见下面模块课程,并将学习结业记录发于培训邮箱会务联系邮箱:18662715658@163.com

二、登录方式及账号注册

(一)登录方式

1.电脑端:登录江苏省知识产权远程教育平台,网址http://jiangsu.ciptc.org.cn/public/index?v=0&r=0

2.手机端:微信扫描对应培训班的二维码(详见三、课程表)

(二)账号注册

参培学员首次登录网址或扫描二维码,需注册账号。

用户注册:验证手机号填写登录信息完善个人信息。

为便于后期的评价与统计,注册账号时,请参培对象认真、如实填写“姓名、单位、联络方式,以及单位所在市、单位所在县(市、区)”等信息。老用户请及时核对以上个人信息,并修改完善。

三、  2024年江苏知识产权远程专题培训课程表

图片

上一篇:会员风采 | 生态会员单位——无锡慈铭奥亚门诊部有限公司

下一篇:会员风采 | 智慧启航,未来已至 锡数联理事单位港湾科技“数字园区与AI数字人的创新融合